How can we support individuals with social anxiety in stepping out of their comfort zones to build meaningful connections?
By creating safe, inclusive spaces and offering gradual exposure through supportive tools or community. Friends are our companions through life's challenges and our partners in personal growth. However, relocating to a new city or town can bring about fear and social anxiety, making it difficult to form new friendships. Socius is a social networking platform designed to foster meaningful, real-world connections by helping users discover and join local interest-based communities and events.
Jump to the Main Screens or Style Guide.


OVERVIEW
For this project, I was responsible for conducting User Research, creating Information Architecture, performing Heuristic Analysis, developing Wireframes and Prototypes, conducting Usability Testing, and designing the User Interface. Additionally, I created a brand logo, established a design system, and developed the overall brand identity.
PROJECT SPECS
Role: IC UX Designer
Duration: June 2024 - July 2024
Platform: Mobile (iOS)
Team: 1 Designer, 1 Design Mentor
Tools: Figma, Miro, Adobe Photoshop, Adobe Illustrator, Microsoft Office
CHALLENGE
Imagine moving to a bustling new city with endless opportunities but feeling isolated and unsure of where to begin making connections. This is the reality for many newcomers who, despite RSVPing to events, struggle to take the next step and attend. The gap between intent and action often amplifies feelings of loneliness and disconnection, leaving individuals longing for meaningful social and professional networks.
Event Discovery, RSVP & Split Payment


Personalized Content

APPROACH
Socius reimagines the journey of building connections in unfamiliar cities, transforming event discovery and attendance into a seamless, engaging experience. Here's how Socius makes it possible:
-
Intuitive, User-Centric Design: A thoughtfully crafted interface that simplifies the process of finding, RSVPing, and attending events—reducing barriers for users to take action.
-
Integrated AI Chatbot: Your personal guide to the platform, offering tailored event suggestions based on preferences and providing real-time support to ease navigation.
-
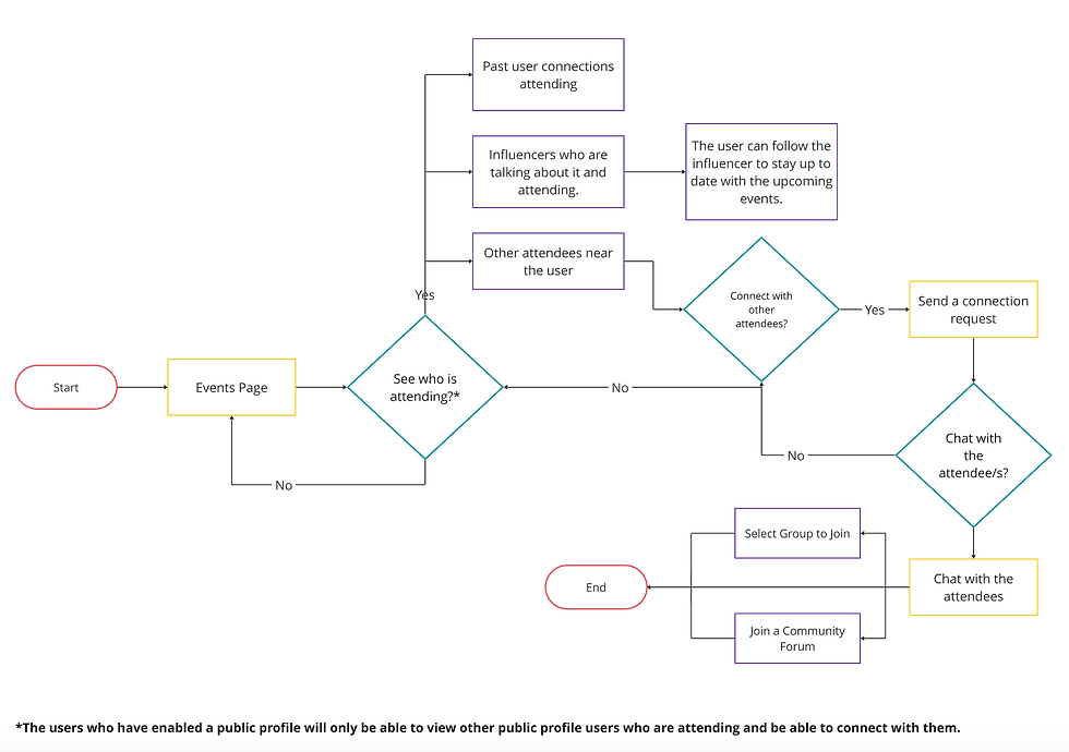
Pre-Event Networking: Socius bridges the gap between RSVPing and attending by fostering pre-event interactions. Users can connect with other attendees beforehand, creating a sense of belonging and shared anticipation.
Explore the Main Screens and accompanying Style Guide.

Research Objectives
Understand the reasons behind the low conversion rate from RSVP to actual event attendance.
Evaluate the impact of incentives on event attendance rates.
Explore user motivations and barriers to attending events after RSVP’ing.
Analyze demographic variations in event attendance behavior to tailor the app’s offerings to different user groups.
Support users in managing social anxiety and fostering connections with others at events.
Affinity Mapping


HEURISTIC ANALYSIS
A competitive analysis was conducted for Meetup, Eventbrite & Facebook to explore how these platforms similar to Socius that facilitate events, RSVP practices and new connections for their users. This evaluation focused on assessing existing features, identifying successful strategies, and pinpointing areas for improvement, ultimately uncovering opportunities for innovative enhancements within the app.
A link to the complete analysis can be accessed here.
STYLE GUIDE
The mobile application's design system features lively colors and incorporates the Montserrat and Roboto font, accompanied by a varied array of components. These components, including buttons, icons, and bars, ensure a unified and fluid user interface.
Primary Colors
Secondary Colors
Neutral Colors

Buttons

Typography
Headline
Montserrat - 31 pts
Title
Montserrat - 26 pts
Sub-heading 1
Montserrat - 20 pts
Sub-heading 2
Montserrat - 16 pts
Sub-heading 3
Roboto - 14 pts
Body
Roboto - 12 pts
Caption 01
Roboto - 10 pts
Iconography

LOW FIDELITY WIREFRAMES
With a focus on the task flows and potential impact of the personas, the idea was transformed into low fidelity prototypes.








GUERILLA TESTING
The initial experience wasn’t seamless. The first iteration underwent usability testing, which revealed several pain points and areas for improvement.
Testing MVP
Conducting a Moderated user testing with 4 participants, the following tasks were assigned - ​
-
Navigating from Onboarding Screen to Home Screen.
-
Exploring the Home Screen & Navigating to Events Page.
-
Exploring Events & RSVPing for the events.
-
Networking with possible attendees and building new connections.
-
Interacting with the in-app AI Chatbot.
Results
-
The task completion rate was 75%, indicating that while most users were able to complete the task, a quarter experienced difficulties.
-
The average difficulty rating was 1.75 on a scale of 1 (least difficult) to 5 (most difficult), suggesting that users generally found the task easy.
-
However, the average number of errors per user was 4, pointing to a relatively high error rate despite the perceived simplicity of the task.




Event Page












MAIN SCREENS
Creating the high-fidelity wireframes involved incorporating brand elements into the low-fidelity wireframes, guided by design thinking principles.




Home Screen






USABILITY TESTING 2
Testing MVP
Conducting a Moderated user testing with 4 participants, the following tasks were assigned
-
Navigating from Onboarding Screen to Home Screen.
-
Exploring the Home Screen & Navigating to Events Page.
-
Exploring Events & RSVPing for the events.
-
Networking with possible attendees and building new connections.
-
Interacting with the in-app AI Chatbot called 'Sio'.
-
Observing the in-built Menu options.
Results
-
The design achieved a 100% task completion rate, indicating that all users were able to successfully complete the intended tasks.
-
The average difficulty rating was 1.2 on a scale of 1 (least difficult) to 5 (most difficult), suggesting the interface was highly intuitive and easy to navigate.
-
Additionally, users made an average of only 2 errors, reflecting a smooth and efficient user experience with minimal confusion or friction.
3/4 participants experienced difficulty navigating back to the home page after exploring the maps for nearby events. To enhance clarity on events happening around them, a 'View Calendar' feature was also added.
Before

After

2/4 participants suggested that tickets should be downloadable in case internet access is unavailable at the venue.
Before

After

MY LEARNING
Socius was designed to tackle the social challenges faced by individuals moving to new cities by simplifying event discovery, RSVPing, and attendance. A primary challenge for the MVP was boosting the conversion rate from accepted invites to actual event attendees. This was achieved by incorporating real-time crowd monitoring, enabling attendees to feel confident about the crowd size and type. Additionally, the app facilitates networking on both personal and professional levels.
​
Balancing feature integration to support business goals while increasing conversions was crucial, along with maintaining initial user requirements. Being unbiased throughout the process and incorporating new elements, such as an AI Chatbot, AI-driven recommendations, and real-time updates, was vital.
​
Overall, a user-centric design approach was essential; prioritizing user preferences and feedback enhanced the app's relevance and usability, making it intuitive and enjoyable.


